Welcome to
the
Web-based Video Workbook
for
The Concurrent
Engineering
Video Programs Vol. 3 & 4,
on Video Tapes 3 & 4, or on
Digital Video CD-ROMs
for Engineering, Computing and
Management Students and Professionals
by
Paul G Ranky, Dr.-techn
/ PhD
Written and presented by Dr. Paul G. Ranky
and Industrial Contributors, including Mr. R. B. Syme, IBM Storage
Products Operations Manager, Mr. Gerry Edgar, Manager, Mr. Chris
Skerry, CIM Manager, Mr. Peter Neal and Mr. Mike Moulton, Managers,
IBM Havant (UK) Ltd, Mr. Robin Truman, CIM Operations Manager, GPT,
Mr. John Foster and Mr. Carlton McD Langton, Industrial Design and
Realisation, GPT-GEC Plessey Telecommunications Ltd, Mr. Paul A.
Francis, Director, International CIM Consultants, Dr. Allan Parker,
Technical Director, Mr. Mark Vaux, Mr. Mark Sealy, Mr. John Halton
and Mr. Roy Davis, Managers, Lucas Engineering & Systems Ltd, Mr.
Les Pratt, Marketing Manager, Yamazaki Machinery (UK) Ltd, Mr. Geoff
Harrington, Director, ISIS Informatics Ltd, Mr. Jim Corlett, BKT Ltd,
McDonnell Douglas Information Systems Ltd, ERT Ltd, Hitachi Seiki
(UK) Ltd and others.
Published by CIMware Ltd. UK and CIMware
USA, Inc. at http://www.cimwareukandusa.com, © Copyright by
CIMware Ltd. UK and CIMware USA, Inc., 1999 - 2000.
If you are a viewer of a legitimate copy of
the above video programs on tapes or on CDs, please feel free to view
and / or download this workbook, with its full contents, FREE
of charge, but always mention the website: http://www.cimwareukandusa.com
and the author(s) as the source!
Website:
http://www.cimwareukandusa.com
Optional on-line email support: cimware@cimwareukandusa.com
Go to Welcome Page
Please use this Workbook
together with your Video Tapes or Video CDs!
Please note, that the digital video quality
on the CD-ROMs is high and can play in full screen on a multimedia
PC, MAC or Unix machine. The video frame images inserted into this
workbook are designed to download relatively fast over the average
web-link, therefore their quality is poorer than that of the digital
videos in the CD-ROMs.
This section covers the following:
Tape/Vol. 3:
Traditional Versus Concurrent Product Development Methods,
Tools and Technologies
Tape/Vol. 4: Concurrent
Engineering Tools and Technologies. Requirements Analysis.
Different Organizational Approaches
Additional
reading on Object Oriented Concurrent (hardware and software)
Engineering: as a new development, view the free, electronically
published R&D journal, ADAM with IT
(Advanced Design And Manufacturing with Information Technology) at
this web site, as well as enjoy the hotlinks to other web sites via
ADAM's WebCorner; both just a click
away...
Tape/Vol.
3. Starts Here: Traditional Versus
Concurrent Product Development Methods, Tools and
Technologies
Traditional product (i.e. hardware as well as software)
development can be represented by a
- sequential model in which various objects and object-classes
interact, in which
- manufacturing, marketing, assembly, maintenance,
demanufacturing, and even
- marketing issues are not considered properly.
A simple methodology is introduced to illustrate the state
machine...

... the sequential structure...

...and the concurrent or simultaneous structure...

As an alternative modeling method, a dataflow diagram (DFD) is
shown, representing an object oriented, concurrently engineered
enterprise / factory information model.
Note, that in this Workbook, we show the gradual development of
such a simplified model. (See also the relevant
article in the ADAM with IT Journal at this
www.cimwareukandusa.com website).

... and now the same object oriented process model expanded...with
a more accurate enterprise model...

Note, that the little yellow icons in this DFD illustrate
potential intranet/ Internet/ satellite-based (or wireless)
communication links between major enterprise processes. (For more on
this issue, please refer to the article at
ADAM with IT).
Interactive Exercise
As part of a team, discuss, or if you are studying on your own,
consider the following:
ENGINEERING:
- What are the main differences, benefits and drawbacks of the
- sequential, versus the
- concurrent information system models for concurrent
engineering?
- What modeling methods have we introduced in the program?
- What are the major interacting processes in our object
oriented model?
- Why is it important that engineers collaborate when designing,
manufacturing, assembling, testing and supporting products on a
global basis?
- Try to modify and develop these models further according to
your own needs/ and/ or systems that you work with, or
within...
COMPUTING:
- What are the main differences, benefits and drawbacks of the
- sequential, versus the
- concurrent information system models for concurrent
software / enterprise software engineering?
- What modeling methods have we introduced in the program?
- What are the major interacting processes in our object
oriented model?
- Why is it important that software engineers collaborate when
designing, manufacturing, assembling, testing and supporting
products on a global basis? What objects are essential to ensure
collaborative design?
- Try to modify and develop these object oriented system models
further according to your own needs/ and/ or systems that you work
with, or within...
MANAGEMENT:
- When managing teams what are the main differences, benefits
and drawbacks of the
- sequential, versus the
- concurrent information system models for concurrent
hardware/ software engineering?
- What modeling methods have we introduced in the program?
- What are the major interacting processes in our object
oriented model? How do you manage each of the illustrated
processes?
- Why is it important that engineers collaborate when designing,
manufacturing, assembling, testing and supporting products on a
global basis? What objects are essential to ensure collaborative
design? How can you manage these objects and the interaction
between objects?
- Try to modify and develop these object oriented management
models further according to your own needs/ and/ or systems that
you work with, or within...
- What are the implications for marketing?
Interactive Exercise
As part of a team, discuss, or if you are studying on your own,
consider the:
- The highly parallel and distributed approach to modern product
creation, in which
- iterative development activities are spanning throughout
product concept design, maintenance and eventual demanufacturing/
recycling, and in which
- collaborative teamwork (over the web) versus isolation is
dominant.
The management aspects of concurrent product and process
engineering

An interview with Mr. R. B. Syme, IBM Storage Products Manager.
(During this video session there are several interactive breaks.
Use these breaks for collecting your thoughts as well as discussing
them in a team if possible). Various aspects of object oriented
concurrent hardware and software engineering are covered, including
the following:
- Prooduct lifecycles are changing at an exponential
rate...
- The development of generic products and processes...
- Adjust product design, to suit the available process
capabilities that you have...
- We have to be more generic in terms of design, and
- more flexible in terms of production lines...
- Configuration control issues in terms of software versus
hardware cards...
Concurrent Engineering is an anormous business
opportunity...
As a summary and conclusion, consider that database technology
(most importantly the emerging object oriented database model) is the
core for sharing information and knowledge within concurrent
engineering and the enterprise with a future, capable of reacting to
intellectual challenges in a positive way. Think for a moment of the
enormous data that can be turned into valuable information (as well
as garbage), that one needs to communicate within and between
enterprises and customers when moving into an e-commerce environment.
This transition requires enormous change that must be managed
professionally. What are the implications for engineering, computing
and management?
Jump To Top
***********************
End of Tape 3
***********************
Tape/Vol. 4.
Starts Here: Concurrent Engineering
Tools and Technologies. Requirements Analysis. Different
Organizational Approaches
Design and concurrent engineering depend on important decisions.
Such decisions must be supported by tools. The question is what are
these tools?
As an interactive exercise, stop the video and write down a
list of tools that you think are essential for "practicing" CE/SE
successfully:
- ....... ?
- ........?
- ........?
List and define tools that can:
- Cut waste,
- Improve quality
- Improve competitiveness, and
- Increase flexibility.
Concurrent Engineering Case Study: A new, integrated telephone
design and manufacturing process
An interview with Mr. John Foster, Industrial Design and
Realisation Manager, GPT Nottingham, UK.

The discussion includes the following important points and
thoughts:
- One common set of CAD (Computer Aided Design) data is required
that is in 3D electronic, versus in 2D paper-based format, as in
the traditional system,
- A well integrated team approach is required,
- Different departments should access the same data,
- Design support team skill requirements are important...
- Layer definition (of objects and classes of objects) in the
CAD system... "where to look for what (objects in what classes)
?"...
- Handling of one set of data is very important ...
- Designer skills are changing...
Note throughout the interview the engineering terminologies used
for object oriented design, and the importance of developing a
layered (integrated product and process design) information system
architecture in which objects and classes of objects enjoy
inheritance and polymorphism.

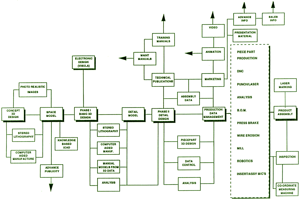
A video frame of the product developed on the CAD/CAM screen
(above) and a simplified development process model (below),
illustrating a new, integrated telephone design and manufacturing
processes, the focus of this industrial R&D case study.

Software Demonstrations...
Besides explaining the simplified process and management models,
some software demonstrations are given too. (Note, that more of these
software tools are demonstrated in other sections of this CE
educational package).
As a summary and interactive exercise, think about the methods
and technologies the case study introduced, including:
- How can one reduce time to market and product development lead
time?
- Give practical examples of the way the company employed
conventional versus concurrent engineering?
- What fast prototyping methods did they use and for what
purposes?
- What did they mean by:
- One common set of CAD (Computer Aided Design) data?
- A well integrated team approach?
- Layer definition (of objects and classes of objects) in the
CAD system?
- Changing designer skills?
- Time scale differences and achievable savings following the
CE path?
- What are the specific engineering, computing and management
implications of the above?
Jump To Top
***********************
End of Tape 4
***********************